海南省:2025年6月1日前已明确电价的光热项目不纳入机制电价竞价主体范围
发布者:Catherine | 0评论 | 2311查看 | 2025-11-04 10:17:58    

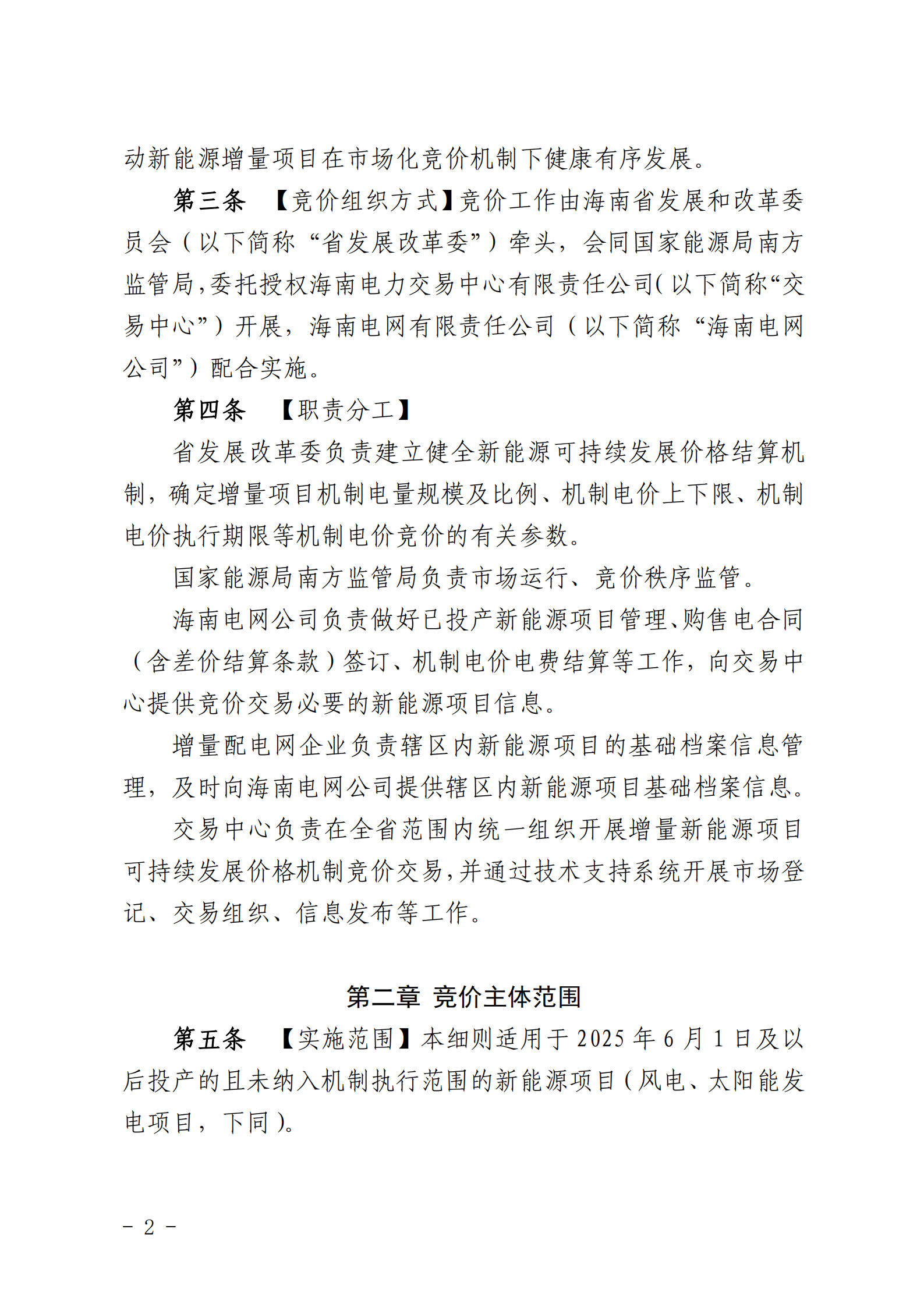
11月3日,海南电力交易中心印发海南省新能源上网电价市场化改革配套细则的通知。


《海南省增量新能源项目可持续发展价格结算机制竞价实施细则》提到,适用于2025年6月1日及以后投产的且未纳入机制执行范围的新能源项目(风电、太阳能发电项目,下同)。


选择全部自发自用模式的大型工商业分布式光伏项目,不纳入机制电价竞价主体范围。


2025年6月1日前已明确电价的光热项目、竞争性配置的海上风电项目,不纳入机制电价竞价主体范围。


详情如下:


附件1:海南省增量新能源项目可持续发展价格结算机制竞价实施细则

【附件1】海南交易〔2025〕114号 附件1:海南省增量新能源项目可持续发展价格结算机制竞价实施细则-2025-10-31_01.png【附件1】海南交易〔2025〕114号 附件1:海南省增量新能源项目可持续发展价格结算机制竞价实施细则-2025-10-31_02.png【附件1】海南交易〔2025〕114号 附件1:海南省增量新能源项目可持续发展价格结算机制竞价实施细则-2025-10-31_03.png【附件1】海南交易〔2025〕114号 附件1:海南省增量新能源项目可持续发展价格结算机制竞价实施细则-2025-10-31_04.png【附件1】海南交易〔2025〕114号 附件1:海南省增量新能源项目可持续发展价格结算机制竞价实施细则-2025-10-31_05.png【附件1】海南交易〔2025〕114号 附件1:海南省增量新能源项目可持续发展价格结算机制竞价实施细则-2025-10-31_06.png【附件1】海南交易〔2025〕114号 附件1:海南省增量新能源项目可持续发展价格结算机制竞价实施细则-2025-10-31_07.png【附件1】海南交易〔2025〕114号 附件1:海南省增量新能源项目可持续发展价格结算机制竞价实施细则-2025-10-31_08.png



相关阅读
最新评论
0人参与
马上参与
最新资讯