CSPPLAZA光热发电网讯:近日,国家电网有限公司正式印发《推进综合能源服务业务发展2019-2020年行动计划》(简称“《行动计划》”)。
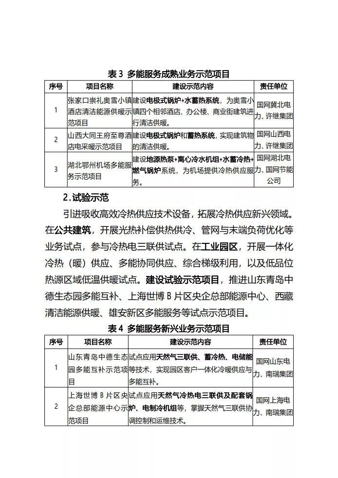
《行动计划》指出,国家电网将引进吸收高效冷热供应技术设备,拓展冷热供应新兴领域,在公共建筑领域,开展光热补偿供热供冷、管网与末端负荷优化等业务试点,参与冷热电三联供试点。在工业园区,开展一体化冷热(暖)供应、多功能协同效应、综合提及利用,以及低品位热源区域低温供暖试点。建设试验示范项目,推进山东青岛中德生态园多能互补、上海世博B片区央企总部能源中心、西藏清洁能源供暖、雄安新区多能服务等试点示范项目。
《行动计划》表示,国家电网将引领能源新技术应用,统筹布局综合能效服务、供冷供热供电多能服务、分布式清洁能源服务和专属电动汽车服务等四大重点业务领域,完成22项关键技术设备研发,建成20个重点示范项目。建立前端开拓与后台支撑、高度协同的市场化运作体系,健全人、财、物市场化管理机制。开展混合所有制试点。2019年、2020年分别实现综合能源服务业务收入95亿元、190亿元。
根据《行动计划》,国家电网未来两年将紧紧抓住新一轮能源技术革命、信息通讯技术革命和产业融合发展的新机遇,践行公司“三型两网、世界一流”战略目标,坚持以电为中心、多能互济,以推进能源互联网、智慧用能为发展方向,构建开放、合作、共赢的能源服务平台,将公司建设成为综合能源服务领域主要践行者、深度参与者、重要推动者和示范引领者。
以下为文件全文:
